|
Программа для расчета расстояния между опорами. Версия 1.2
|
|
| zorik2 | Дата: Среда, 22.08.2018, 10:46 | Сообщение # 46 |
супер ГИП
Группа: Советник
Сообщений: 4028
Репутация: 380
Город: Планета Земля Замечания: 0%
Статус: Оффлайн
| http://isicad.ru/ru/articles.php?article_num=18349
|
| |
|
|
| ASM2107 | Дата: Понедельник, 23.11.2020, 15:47 | Сообщение # 47 |
Студент
Группа: Пользователи
Сообщений: 1
Репутация: 0
Город: махачкала Замечания: 0%
Статус: Оффлайн
| до сих пор не разработали функцию "печать"?
|
| |
|
|
| PshenicinAA | Дата: Вторник, 01.08.2023, 15:41 | Сообщение # 48 |
Студент
Группа: Пользователи
Сообщений: 1
Репутация: 0
Город: Каменск-Уральский Замечания: 0%
Статус: Оффлайн
| Всё работает, спасибо за программу! На счёт печати, что Вы паритесь? Когда получите результат расчёта, сделайте Alt+PrintScreen и вставьте в word, потом печатайте...
|
| |
|
|
| imka | Дата: Понедельник, 02.03.2026, 09:11 | Сообщение # 49 |
Опытный проектировщик
Группа: Чертежник
Сообщений: 93
Репутация: 1
Город: Северный Замечания: 0%
Статус: Оффлайн
| Добрый день!
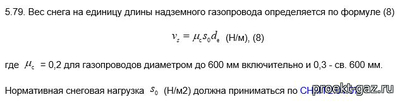
Ввожу в программу след. параметры: - наружный диам. г-да 0.042 м - нормативная снеговая нагрузка 2450 Н/м2 - уклон г-да 0 Программа выдает - вес снега на ед. длины г-да 41.16 Нм.
Вес снега на ед. длины г-да считается по п.79 СП 42-102.

Если учитывать заложенный в программе: - коэф. надежности по весу снега 1.4 - толщину слоя облединения г-да 0.005
W = 0.2 * 2450 * (0.042+(0.005*2)) * 1.4 = 35.67 Н/м
Вопрос: как программа считает вес снега на единицу длины газопровода?
Сообщение отредактировал imka - Понедельник, 02.03.2026, 09:48 |
| |
|
|